Программное обеспечение

Архитектура и платформы

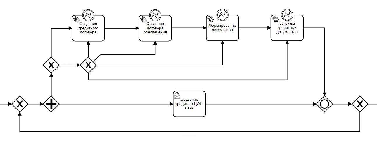
Микросервисная архитектура

Контейнер Docker – это отдельная функциональность, решающая определенную бизнес-задачу
  • Легкая кастомизация системы по требованию бизнеса
  • Параллельное развитие по множеству направлений
  • Мониторинг производительности контейнера Docker
  • Благодаря тому, что система состоит из изолированных независимых частей, бизнес-тестирование требуется только скорректированного процесса.

arhitektura1.png 

Управление бизнес-процессами, редактирование бизнес-процессов on-line (стандарт BPMN 2.0)

arhitektura2.png 

Преимущества архитектуры
  • Благодаря микросервисной архитектуре, система масштабируется горизонтально с точки зрения стоимости сопровождения и эксплуатации
  • Поддержка разных АБС, в том числе нескольких одновременно. Интеграция «из коробки» с системами ЦФТ
  • Наличие web и mobile версий системы

Возможность работы 24х7:

  • Обновление системы без остановки бизнес процессов
  • Кэширование данных при недоступности внешних систем, например, при закрытии операционного дня в бэк-офисной системе, обрыве связи и др.

Безопасность

  • Ролевая модель управления доступом
  • Изоляция микросервисов на сетевом уровне с помощью Docker
  • Авторизация в микросервисах на основе JWT
  • Возможность размещения системы в облаке ЦФТ
  • Гарантия разграничений прав доступа в соответствии с требованиями бизнеса
  • Высокая защищенность от внешних атак

Платформа 1

Платформа 1 - промышленная платформа, способная работать с высокими транзакционными нагрузками, тысячами пользователей, миллионами документов и счетов.
 
Платформа 1 объединяет все Приложения, Прикладные объекты и другие информационные ресурсы Банка в единое целое. Дает возможность быстрого развития, прорыва, за счет выбора более чем из 2000 полностью готовых функциональных Приложений (опций) и включения их в действующую инфраструктуру Банка путем интеграции с модулями сторонних поставщиков.
 
Платформа 1 позволяет Банку в разы сократить время вывода на рынок новых Продуктов за счет использования уникального Каталога банковских Продуктов ЦФТ.
 
Технологическое построение информационной
системы на базе ЦФТ-Платформа 1

*Поставляется в виде отдельного Приложения «Сервер Приложений
Платформы 2 МСА в режиме эмуляции Платформы 1»
 
 
Платформа 1 – технологическая платформа для информационных систем ЦФТБанк, ЦФТРитейл банк, а так же других систем, созданных на основе данной платформы.
 
Платформа 1 разделена на следующие логические уровни: 
  • Уровень 1. Хранилище прикладных данных прикладной модели: таблицы и представления Oracle Server.
  • Уровень 2. Бизнес-логика: хранимые процедуры Oracle Server.
  • Уровень 3. Рабочее место пользователя - «ЦФТ–Навигатор»: универсальный клиент, реализующий логику представления прикладной модели конечному пользователю.
Платформа 1 обеспечивает банку:
  • Создание максимально полной с точки зрения функциональных возможностей информационно-технологической инфраструктуры (корпоративные услуги, розничное обслуживание, удаленное обслуживание, управленческий учет и бюджетное планирование, управление внутрихозяйственной деятельностью, хранилище данных).
  • Высокие объемы производительности за счет эффективной и масштабируемой архитектуры системы, которая позволяет по мере расширения бизнеса подключать дополнительное серверное оборудование.
Рекомендованным вариантом использования Платформы 1 является работа через Сервер Приложений Платформы 2 MCA в режиме эмуляции Платформы 1. Решение поставляется в виде отдельного Приложения и требует отдельного лицензирования.

АРХИТЕКТУРНО-ТЕХНОЛОГИЧЕСКИЕ ПРЕИМУЩЕСТВА
 
Инструментарий технологической Платформы 1 обеспечивает возможность не только разрабатывать хорошо структурированные, надежные в эксплуатации, достаточно просто модифицируемые программные решения, но и «связывать» информационные системы между собой, тем самым, обеспечивая полную интеграцию бизнеса банка.
 
Масштабируемость
Информационные системы, реализованные на базе Платформы 1, имеют практически неограниченную масштабируемость – по мере расширения бизнеса банк может подключать к системе дополнительные серверы. Это особенно актуально для банков, планирующих активное развитие бизнеса, поскольку отсутствуют ограничения на возможности информационной банковской системы, независимо от масштабов филиальной сети банка и объема выполняемых операций.
 
Модульная структура
Возможности инструментальной платформы позволили реализовать на ее базе программные продукты, каждый из которых ориентирован на решение определенного круга задач (ЦФТ-Банк – автоматизация основной банковской деятельности, ЦФТ-Ритейл банк - операции клиентского обслуживания розничных клиентов, ЦФТ-Управленческий учет - аналитический учет и отчетность, стратегическое управление банком и т.д.).
 
При этом Платформа 1 обеспечивает централизованное хранение основных данных и «бесконфликтную» работу интегрированных между собой информационных систем. Возможны различные вариации решений на базе Платформы 1 для поддержки бизнеса банка любого масштаба и вида деятельности.
 
Широкая функциональность систем на базе Платформы 1
Программные решения, реализованные на базе Платформы 1, обеспечивают широкое функциональное покрытие своей профильной области и гибкие возможности создания и конфигурирования новых финансовых продуктов.
В основе систем на базе Платформы 1, лежит концепция непрерывного развития и гибкого наращивания функциональных возможностей за счет финансовых бизнес-Приложений.
 
БАЗОВЫЕ ПРИНЦИПЫ ПОСТРОЕНИЯ
 
Интеграция со сторонними компонентами
В базовой части Платформы 1 реализован универсальный шлюз экспорта/импорта данных в различных форматах, который обеспечивает возможность интеграции с различными внешними приложениями, процессингами и информационными системами.
 
Централизованная модель данных
В Платформе 1 в основе системы хранения информации лежит единая база данных, благодаря чему в программных решениях на базе Платформы 1 обеспечивается полная интеграция на уровне хранения данных. За счет использования единого хранилища при выполнении любых операций в системе можно работать со всей информацией, накопленной в ней.
 
ОРГАНИЗАЦИЯ СИСТЕМЫ БЕЗОПАСНОСТИ
 
Обеспечение логической целостности данных
Целостность данных гарантируется механизмами СУБД. Непротиворечивость банковской информации обеспечивается тем, что модифицировать данные в системе возможно только посредством зарегистрированных операций, доступ напрямую к таблицам СУБД запрещен для пользователей.
 
Управление режимом работы пользователей
Режим работы пользователей и правила формирования, а также смены паролей, определяются системной утилитой, являющейся частью СУБД Oracle.
 
Определение прав доступа пользователя к информации
 
Система контроля доступа в решениях на базе Платформы 1 является надстройкой над системой контроля доступа СУБД Oracle. Она построена, исходя из следующих принципов:
 
  1. Обеспечение необходимого уровня гибкости и детализации контроля доступа пользователей к информационным ресурсам системы. Для этих целей любой элемент банковского бизнеса (операция, отчет, таблица для просмотра данных и т. д.) имеет свой идентификатор и может быть назначен пользователю индивидуально. Если группе пользователей необходимы одинаковые права, они вносятся в одну функциональную группу;
  2. Реализация системы доступа на стороне сервера, чтобы пользователь не смог получить доступ к информационным ресурсам Платформа 1 «в обход» системы контроля доступа, используя программное обеспечение для работы с СУБД Oracle, отличное от клиентского места Платформы 1.
 
Журналы изменения данных в системе
Аудит действий пользователей в системе ведется посредством следующих журналов:
 
  1. Журнал выполнения операций. Любое действие по модификации данных может быть отражено в журнале, если администратор банковской модели определил его как требующее журналирования;
  2. Распределения прав пользователей;
  3. Изменения значений реквизитов. Любой из реквизитов банковской системы может быть определен как журналируемый. В таком случае хранится вся история изменений значений данного реквизита;
  4. Истории смены состояний объектов, в первую очередь платежных документов. Журналы заполняются автоматически соответствующими системными функциями. Пользователи, чьи действия журналируются, не могут удалить записи из журналов. Все журналы имеют признак(или уровень) журналирования.
 
Использование специальных средств для защиты информации
  1. Криптографическая защита информации, передаваемой по общедоступным каналам передачи данных. Возможность защиты внутрибанковских документов с помощью ЭЦП (система ЭДО).
  2. Использование идентификационных карт клиента.
  3. Возможность гибкого подхода, индивидуальных решений и рекомендаций по построению защищенного документооборота в соответствии с нуждами и возможностями конкретного банка.
 
Электронная цифровая подпись
 
Для применения средств электронной цифровой подписи (ЭЦП) в Платформе 1 создана Система контроля электронного документооборота (ЭДО). Система ЭДО представляет собой второй контур защиты финансовой информации, обеспечивающий устранение угрозы злоупотреблений со стороны Администратора доступа и Администратора прикладной модели.
 
В Платформе 1 Система ЭДО работает на основе Регламента ЭДО, который описывает условия прохождения документов по этапам жизненного цикла - изменениям состояния документа в процессе обработки. В каждое следующее состояние документ переходит только при наличии необходимого и достаточного количества достоверных ЭЦП участников документооборота.
 
При работе с документами система ЭДО на основе содержимого документа и секретного ключа пользователя формирует ЭЦП пользователя (оператора / контролера / бухгалтера). ЭЦП гарантирует не только установление авторства документа, но и подтверждение права пользователя на совершение определенных действий в Системе: создание документа, контроль, проводка документа.

Платформа 2 MCA

Платформа 2 МСА (Mission Critical Application) – разработка ЦФТ. Технологическая платформа для разработки и использования КРИТИЧЕСКИ важных банковских приложений.
  
Обладая всеми свойствами Платформы 1, Платформа 2 MCA (за счет применения 3-х уровневой архитектуры) предоставляет банку высокую производительность, неограниченную масштабируемость и лучшее на рынке соотношение цена-качество.
 
 
Технологическое построение информационной
системы на базе ЦФТ-Платформа 2 МСА
 
АРХИТЕКТУРНО-ТЕХНОЛОГИЧЕСКИЕ ПРЕИМУЩЕСТВА
 
Преимущества банковских систем, реализованных на Платформе 2 МСА:
  • Поддержка современных средств интеграции.
  • Независимость обновлений системного ядра и системы управления прикладными решениями.
  • Неограниченные возможности в наращивании производительности («столько, сколько необходимо»).
  • Надежность: обеспечение работы критически важных приложений на уровне, максимально приложенном к формату 24х7.

Неограниченная масштабируемость

Трехуровневая архитектура Платформы 2 МСА обеспечивает неограниченные возможности масштабирования и централизации. Масштабируемость возможна как на уровне серверов приложений, так и на уровне серверов БД.

За счет разделения прикладной логики и базы данных реализована возможность масштабировать систему не серверами класса high-end, а серверами уровня middle-range или даже серверами нижнего уровня. В качестве сервера базы данных используется сервер middle-range, а система масштабируется серверами приложений, суммарная процессорная мощность которых будет стоить банку в 10 раз дешевле, чем high-end сервер такой же мощности.

 

БАЗОВЫЕ ПРИНЦИПЫ ПОСТРОЕНИЯ

Мультиплатформенность

  • Независимость от операционных систем
  • Независимость от ОС серверов приложений.
  • Независимость от производителей серверов приложений

Преемственность Платформ ЦФТ

Для банков, где уже установлены банковские системы ЦФТ на Платформе 1 переход на Платформу 2 МСА – это всего лишь перенос прикладной части систем на новое технологическое ядро.

При этом банку нет необходимости в переобучении бизнес-пользователей системы - интерфейс и функциональность систем идентичны. ИТ-сотрудникам банка также нет необходимости обучаться новым языкам программирования - специалистами ЦФТ создан компилятор из PL/plus в Java.

Производительность

Платформа 2 МСА обеспечивает одновременное обслуживание до 100 000 пользователей и поддержку до 100 000 000 счетов клиентов в единой базе данных в режиме реального времени.

Высокие показатели производительности и масштабируемости технологической платформы регулярно подтверждаются нагрузочными тестированиями на различных конфигурациях оборудования и в различных режимах работы прикладной логики.

Платформа 2MCA DBI

Компания ЦФТ переходит к заключительному этапу проекта по переходу дистрибутива ЦФТ-Банк на новую Платформу 2MCA DBI, которая обеспечит банкам возможность выбора СУБД. 

Предпосылки для создания  Платформы 2MCA DBI

1.   Требование регулятора в части импортозамещения используемого банками ПО на российские аналоги
Банки, как субъекты критической информационной инфраструктуры (КИИ), должны использовать ПО, зарегистрированное в реестре отечественного ПО, или  open-source software (ПО с открытым кодом) 

2.   Вопрос снижения для банков стоимости владения ПО, экономия на лицензионных платежах

Поиск СУБД, альтернативных Oracle 

ЦФТ – одна из немногих российских компаний в сегменте разработчиков банковских систем, которая уже несколько лет ведёт работы по тестированию и миграции своих прикладных систем на OpenSource-платформах, в том числе внесенных в реестр Отечественного ПО. Одна из таких платформ – СУБД PostgresSQL. 

Почему Postgres?

Ситуация с ПО в банках 

Для автоматизации Банка, зачастую, используется полнофункциональный, как правило монолитный, развиваемый много лет дистрибутив АБС. На примере ЦФТ-Банк на текущий момент – это:

  • 8 тыс. таблиц
  • 50 тыс. методов
  • 13 тыс. представлений
  • 12 млн строк кода
  • тысячи строк локального кода

Миграция большой системы из одной СУБД в другую СУБД – очень сложная задача. Трудозатраты на выполнение такой миграции соизмеримы с созданием её с нуля. Что практически невозможно без потери функциональности на первоначальных этапах.

Преимущество архитектуры информационных систем ЦФТ

Программные продукты ЦФТ архитектурно имеют три слоя:
  1. СУБД
  2. Технологическое ядро (ЦФТ-Платформа развития)
  3. Прикладной код
Эта архитектурная особенность дает возможность решить задачу миграции ПО АБС на другую СУБД не за счёт переписывания 100% прикладного кода под требования СУБД PostgreSQL, а за счёт: 

1.   Доработки Технологического ядра (ТЯ) таким образом, чтобы ТЯ позволило проигрывать один и тот же прикладной код в разных СУБД – обогатить его свойствами DBI (Database Independent).
 
Архитектура DBI

arhitectura_dbi

 2.   Адаптации прикладного кода сравнительно малого объема под требования DBI
  • определение перечня ограничений и выработка рекомендаций
  • адаптация дистрибутивов кода
  • адаптация локального кода в банках

 3.   Миграция данных одной СУБД в другую 

ЦФТ решает задачу функционирования системы ЦФТ-Банк в трёх реализациях:
  • ЦФТ-Банк на СУБД Oracle и ЦФТ-Платформа развития
  • ЦФТ-Банк на СУБД Oracle и Платформе 2MCA DBI
  • ЦФТ-Банк на СУБД PostgreSql и Платформе 2MCA DBI
 Это позволит банкам:
  • быть готовым соответствовать требованиям регуляторов
  • сделать процесс миграции бизнес-кода и миграцию данных с Oracle на PostgreSQL постепенным и бесшовным
  • минимизировать затраты на модификацию локальных объектов с учетом требований архитектуры DBI
В настоящее время ЦФТ уже реализует два проекта по миграции системы ЦФТ-Банк, используемой партнёрами ЦФТ, на СУБД PostgreSQL.

Продолжая использовать сайт, вы даёте согласие на обработку файлов cookie. Для получения дополнительной информации вы можете ознакомиться с Политикой в отношении обработки персональных данных.